Overview of Project Components
-----------------------------------------------------------
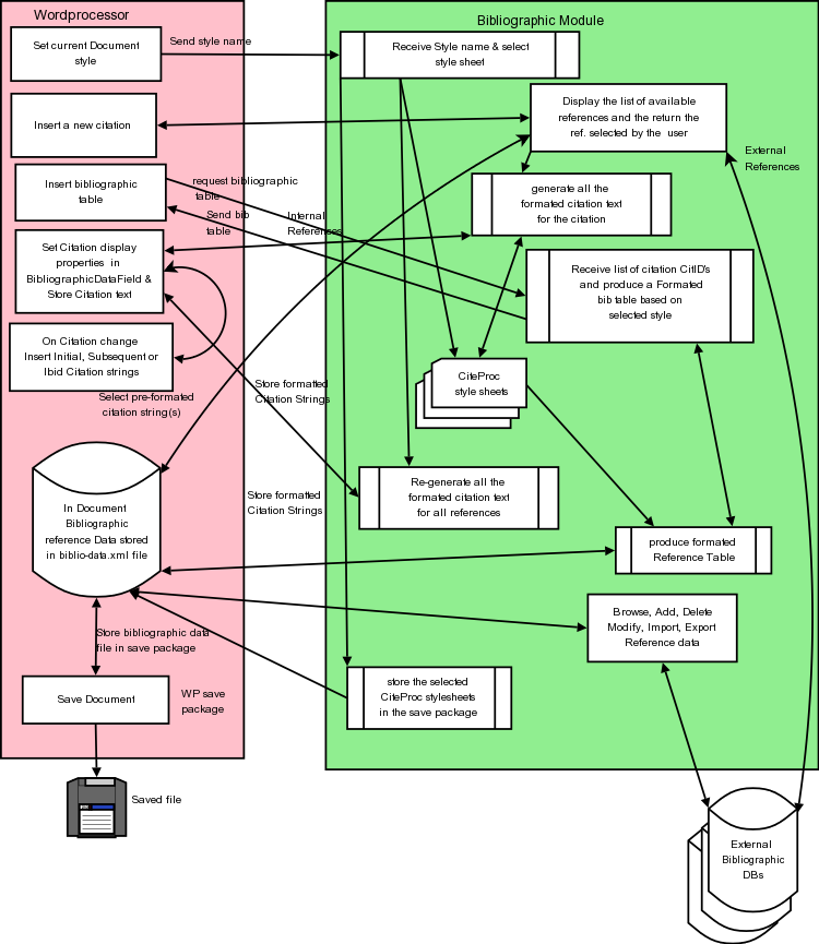
The diagram on the right shows the
major functional components of the proposed bibliographic system
-
- Bibliographic Data
- Bibliographic data import and export to common formats.
- Internet database and catalog searching and importing.
- Database Selection and Management.
- Bibliographic data entry, editing, browsing and
searching.
- Copying data between documents' internal Bibliographic data
and the database(s).
- Screen presentation and
handling of Bibliographic material
- Visual marking, display of context menus, display
options.
- Insertion of citation marker (footnote / endnote or
in-text) and selection of citation options.
- Insertion of bibliographic tables and selection of
options.
- The automatic selection of initial, subsequent and Ibid
citation forms.
- Bibliographic Style management
and presentation
- Selection of bibiographic style.
- Definition of bibliographic style (MLA APA, ASA, etc.)
- Selection of bibliographic style options.
- Loading and saving bibliographic style definitions.
- Bibliographic Citation formating.
- Bibliographic table formating.
- Document saving and
loading
- A new bibliographic data file
will be included with the document save file package that
will contain the additional bibliographic data in the richer
and more comprehensive MODS complaint format.
|
|